马料江村
返回昆山市e阳光财务公开平台
搜索
马料江村
首页
了解
马料江村
马料江村概况
履职清单
任期目标
网格化管理服务
村盖章事项名录
办事指南
财务公开
招标信息
交易公告
成交信息
重要公示
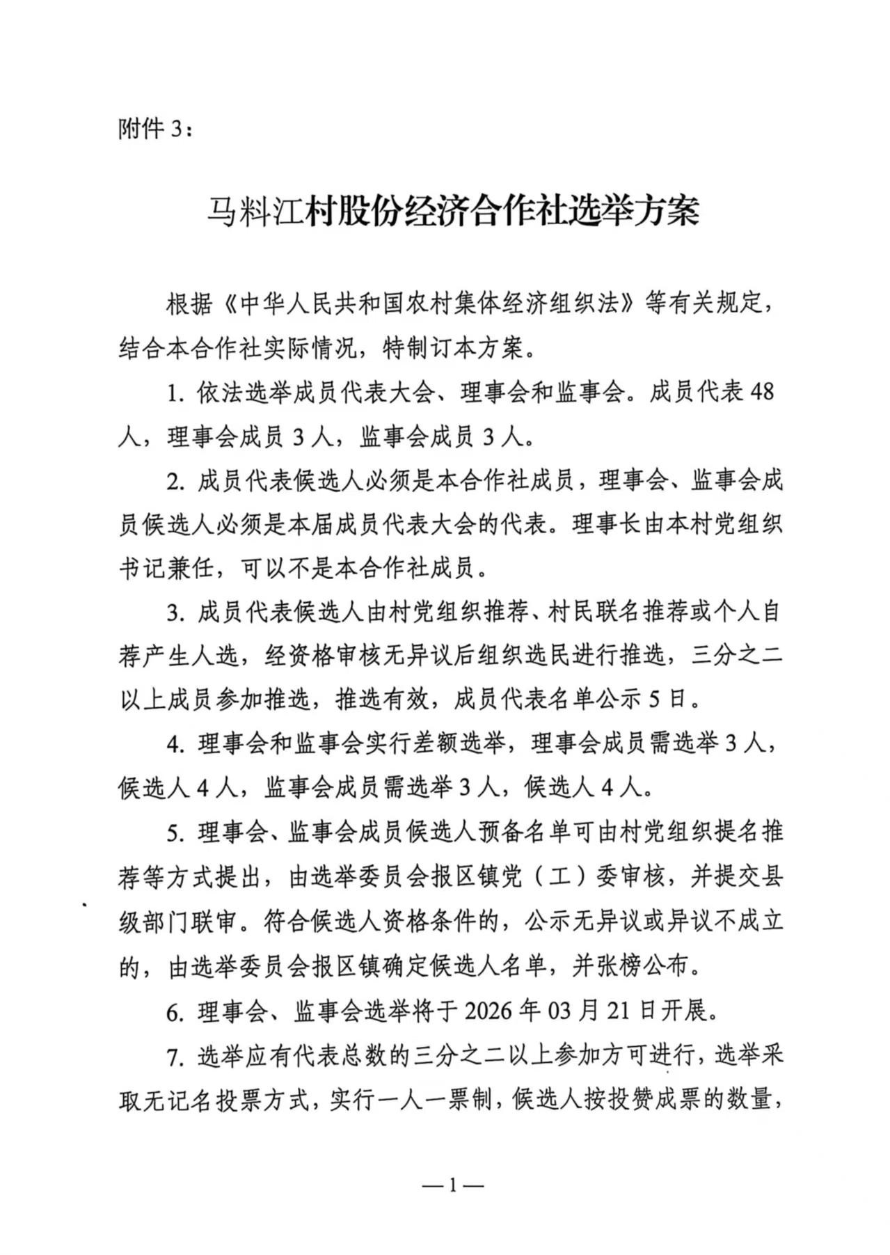
马料江村股份经济合作社换届选举选举方案公示
【时间:2026/3/6 16:04:53】【作者:】
马料江村股份经济合作社换届选举选举方案公示
返回重要公示
关闭窗口
版权所有 © 昆山市e阳光财务公开平台
返回首页
苏ICP备17061219号